繁体
简体
English
市民频道 |
企业频道 |
智能问答
无障碍浏览
长者模式
登录
注册
首页
政府信息公开
网上办事
互动交流
走进鄂州
数据
专题聚焦
站群导航
当前位置 :
首页
>
政府信息公开
>
法定主动公开内容
>
处罚/强制
>
行政处罚办理结果
索 引 号:
无
文 号:
无
发布机构 :
发布日期:
2025年09月16日
信息分类 :
行政处罚办理结果
有效性:
有效
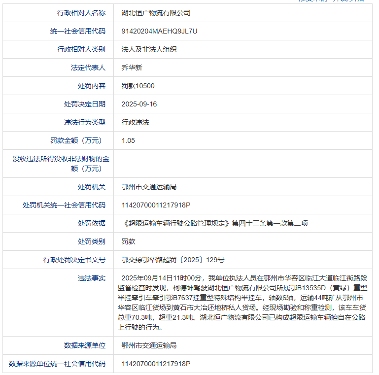
湖北恒广物流有限公司
信息来源:信用中国(鄂州)
日期:2025-09-16
扫一扫在手机上查看当前页面
【
打印此页
丨
关闭窗口
】
×
您访问的链接即将离开“
”门户网站 是否继续?