| 索 引 号: | 011217651/2022-01555 | 文 号: | 鄂州政办发〔2022〕17号 |
| 发布机构 : | 市人民政府办公室 | 发布日期: | 2022年08月04日 |
| 信息分类 : | 其他主动公开文件 | 有效性: | 有效 |
各区人民政府,葛店经开区、临空经济区管委会,市政府各部门:
为深入贯彻落实党中央、国务院关于统计工作的决策部署和省委省政府对统计工作的有关要求,充分发挥统计调查、统计分析监测和统计监督在服务保障经济社会发展中的积极作用,结合我市实际,现就进一步促进新时代统计工作高质量发展,提出如下意见。
一、构建适应新时代发展的高质量统计体系
统计是经济社会发展重要综合性基础性工作,统计数据是党委政府宏观调控和科学决策管理的重要依据,各地各部门要提高政治站位,自觉将统计工作放在经济社会发展全局中定位、谋划和推动。要紧扣市委、市政府中心工作,依法履行统计监督职责,强化统计监督,加强经济运行过程管控,认清经济发展形势、把握经济结构变化、掌握产业发展变动、防范化解重大风险隐患,实现统计工作从单一专业性部门向综合性部门转变,向数字统计与统计分析并重转变,向事后统计与事前预判并重转变,以高质量统计工作助推经济高质量发展。
二、进一步提升数据质量和服务水平
(一)完善基本单位名录库。严格落实基本单位名录库管理办法,以经济普查资料为基础,充分利用部门行政登记资料和各项统计调查信息,加强名录库动态维护管理。市委编办、民政、税务、市场监管等部门应当定期向同级统计部门提供统计所需的行政记录资料,确保名录库中的单位不重不漏、基础信息准确完整,逐步实现数据标准化归集整合和集中存储。(责任单位:市统计局、市委编办、市民政局、市市场监管局、市税务局等;完成时限:长期)
(二)严把源头数据质量关。加强对数据采集、处理等全过程监控,确保数据质量可追溯。督促调查对象依法建立健全原始记录、统计台账,保证数出有据。建立健全统计数据质量评估制度,科学评估本地本系统主要指标数据质量,确保统计数据真实、准确、完整、及时。完善统计质量评估办法,积极运用大数据技术加强数据比对,通过关联性指标比对验证数据总量、结构和分布情况,确保评估工作科学严谨、公正透明、统一规范。(责任单位:市统计局、市发改委、市科技局、市经信局、市人社局、市住建局、市交通运输局、市农业农村局、市商务局、市文旅局、市政府国资委、市市场监管局、鄂州调查队,市临空物流中心等,各区人民政府,葛店经开区、临空经济区管委会;完成时限:长期)
(三)提高统计分析针对性。进一步拓展统计分析产品的深度和广度,运用统计数据对经济运行的未来走势作出前瞻性判断。提高统计分析的针对性,围绕市委市政府重点工作,聚焦“两区一枢纽”建设,找准统计分析的切入点和突破口。突出专题分析在重大决策中的咨询服务功能,重点做好季度和年度经济形势分析工作,及时提出切实可行的对策建议。(责任单位:市统计局;完成时限:长期)
(四)强化统计监测预警。围绕战略性新兴产业引领、先进制造业主导、现代服务业驱动的现代产业体系开展统计监测评价,全面反映工作进展情况。建立主要经济指标运行预警监测机制,加强对工业、服务业、贸易、建筑业等重点企业月度、季度和年度预测预判。发挥统计部门社情民意调查机构作用,积极开展各类民意调查,客观准确地反映和把握民意,推动科学决策。(责任单位:市统计局;完成时限:长期)
三、完善协同高效的统计工作机制
(一)加强新时代统计管理体制建设。坚持整体设计、依法治统,着力构建“党委统一领导、政府组织主导、统计统筹协调、部门分工负责、企业(单位)主责、齐抓共建共管”的“大统计”工作机制,按照管行业必须管统计、管业务必须管统计和谁主管谁负责的原则,明确各地各部门统计工作职责,强化行业主管部门统计监管职责,完善统计工作落实体系,努力实现统计管理严谨规范、统计数据真实可靠、统计服务普惠优质的工作目标。(责任单位:市统计局、市委编办、市督考办、市发改委、市教育局、市科技局、市经信局、市公安局、市民政局、市财政局、市人社局、市自然资源和规划局、市生态环境局、市住建局、市交通运输局、市水利局、市农业农村局、市商务局、市文旅局、市卫健委、市应急局、市政府国资委、市市场监管局、市医保局、市城管委、市乡村振兴局、市地方金融工作局、市行政审批局、鄂州调查队、市税务局、市邮政管理局、人行鄂州中心支行、鄂州银保监分局,市招商中心、市临空物流中心,鄂州职业大学,市供电公司等,各区人民政府,葛店经开区、临空经济区管委会;完成时限:长期)
(二)发挥统计综合性部门作用。统计部门要围绕中心、服务大局,树立全市统计一盘棋思想,建立统筹协调机制,充分发挥党委政府参谋助手作用。切实提高统计数据质量,更好发挥统计数据的综合性、基础性、客观性特点,加快构建系统完整、协同高效、约束有力的统计监督体系。推动各地各部门用数据说话、用数据决策、用数据管理、用数据创新,做好统计数据资源开发应用工作。(责任单位:市统计局;完成时限:长期)
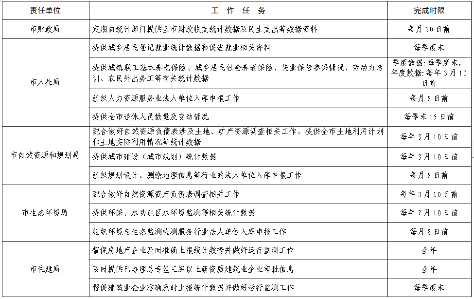
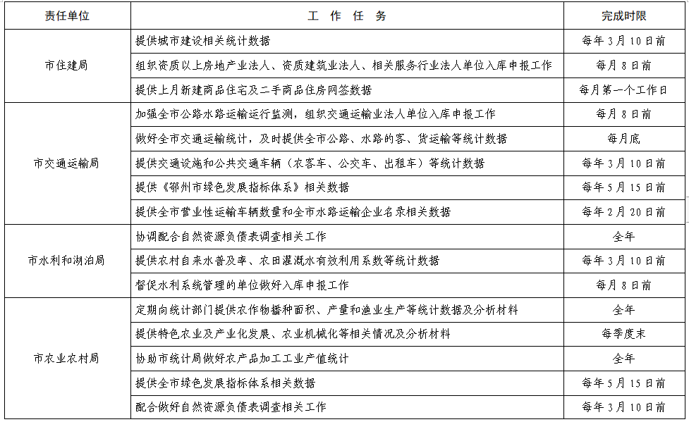
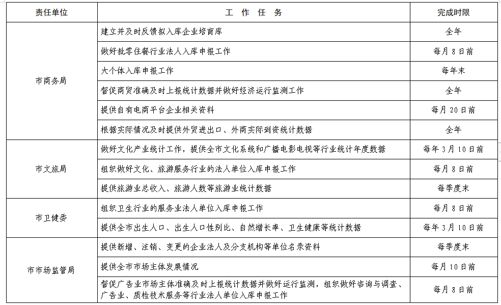
(三)强化部门统计。各部门要依据《统计法》规定明确承担统计工作的相关机构和负责人、专(兼)职统计人员,确保统计工作有序有效开展。建立统计联席工作机制,加强对各部门统计工作的指导和各部门专(兼)职统计人员的业务培训。各级发改、经信、商务、住建等相关部门要切实指导和协调本部门、本系统及行业管理范围内的企事业单位做好统计工作,精准掌握本部门、本系统及行业管理范围内项目、企事业单位“进库、进规、达标”情况,各“进库、进规、达标”企业应归属本行业主管部门,建立灵活性进库、退库机制,确保纳统的准确性。督促调查对象按时报送统计报表,协调调查对象及时向统计部门申报“入库”资料,配合统计部门健全完善原始记录和台账;定期向统计部门提供本部门基本统计资料;督促本系统服务的调查对象履行统计法定义务,组织统计人员参加业务知识培训;严格落实《统计法》规定的部门统计资料报备制度,各部门向上级主管部门报送统计资料时,根据审批调查项目时的报送范围向同级政府统计机构报备,推动部门间统计数据共享,提高统计信息整体利用效率;监督检查本部门、本系统内统计法规和统计制度的实施,协助查处统计违法行为;按照重点行业管理部门统计工作任务清单做好相应工作。(责任单位:市统计局、市委编办、市发改委、市教育局、市科技局、市经信局、市公安局、市民政局、市财政局、市人社局、市自然资源和规划局、市生态环境局、市住建局、市交通运输局、市水利局、市农业农村局、市商务局、市文旅局、市卫健委、市应急局、市政府国资委、市市场监管局、市医保局、市城管委、市乡村振兴局、市地方金融工作局、市行政审批局、市税务局、市邮政管理局、人行鄂州中心支行、鄂州银保监分局,市招商中心、市临空物流中心,鄂州职业大学,市供电公司等;完成时限:长期)
(四)落实企事业单位统计主体责任。企事业单位要切实履行法定统计义务,企业法定代表人和单位主要负责人为本企业(单位)统计工作第一责任人,要明确本企业(单位)统计机构、负责人和统计工作人员,并落实企事业单位统计人员备案制。企事业单位统计人员必须严格执行政府统计报表制度和行业主管部门统计报表制度,依法设置原始记录、统计台账,建立统计资料的审核、签署、交接、归档等制度,按照规定时间、方式上报统计报表和统计资料。(责任单位:各行业主管部门,各区人民政府,葛店经开区、临空经济区管委会;完成时限:长期)
四、夯实统计基层基础
(一)加强统计队伍建设。各地各部门要高度重视统计机构建设,选优配强市、区(含葛店经开区、临空经济区,下同)统计机构领导班子;健全与新时期统计工作任务相适应的机构人员配备机制,选用、招录专业人才充实统计机构队伍,加快推进统计队伍正规化、专业化、职业化;加强市区两级统计执法检查队伍建设,组建市级相应执法机构;各区人民政府(含葛店经开区、临空经济区管委会,下同)统计机构主要负责人的调动,应当征得上一级人民政府统计机构的同意。各乡镇人民政府(街道办事处)应当依法设置统计工作岗位,配备专职或者兼职统计人员,乡镇(街道)统计人员的调动,应当征得区级人民政府统计机构的同意,并做好工作交接。乡镇(街道)“四上”企业在100家以上的应配备统计人员不少于4名,30家以上、100家以下的应配备统计人员不少于2名,其他乡镇(街道)不少于1人。区级统计机构要督促乡镇(街道)明确村(居)委会负责统计工作的人员,将统计工作纳入村(居)委会工作职责范围。(责任单位:市统计局、市委组织部、市委编办,各区人民政府,葛店经开区、临空经济区管委会;完成时限:2022年底并长期)
(二)加强统计工作规范化管理。各地要严格实施数据采集审核报送、统计资料管理、数据质量责任追究等制度,确保统计工作按照统计业务流程规范扎实有序开展。督促指导企业及时建立健全相应管理制度,进一步推动企业统计规范化建设。加大统计业务指导和业务知识培训力度,不断创新和完善统计教育培训方式方法,突出加强对乡镇(街道)、“四上”企业统计人员业务技能、法律法规等知识培训,全面提高基层统计人员综合能力。定期组织基层统计人员、“四上”企业统计人员开展业务培训,确保统计业务培训全覆盖。(责任单位:市统计局,各区人民政府,葛店经开区、临空经济区管委会;完成时限:长期)
(三)强化统计经费保障。各级人民政府要严格按照《统计法》规定,将统计工作日常经费、重大国情国力普查经费和其他有关专项工作经费足额纳入本级年度财政预算。日常统计工作、业务培训和设备维护经费按照每年每个社区1.5万元、每个村委会5000元、每个在库“四上”单位1200元,“四下”抽样调查对象每季度200元的标准纳入同级财政预算(含鄂州政办发〔2015〕60号文件规定的标准)。对村(社区)聘用的专(兼)职统计人员以及各类普查、专项调查等聘用的普查员、普查指导员的劳动报酬纳入政府购买服务并做好经费保障。(责任单位:市统计局、市财政局,各区人民政府,葛店经开区、临空经济区管委会;完成时限:2022年底)
五、强化统计执法监督
(一)发挥统计监督作用。各地在制定经济社会发展预期目标、进行相关重大决策部署时,应注重听取统计部门意见;评价重大决策部署落实情况,应吸纳统计部门参加。统计部门要建立健全监督机制,客观、准确、全面评价重大决策部署推进情况。(责任单位:市统计局,各区人民政府,葛店经开区、临空经济区管委会;完成时限:长期)
(二)强化统计工作考核。发挥统计独立、公正、定量评价的优势,强化统计在政府目标管理绩效考核等有关考核评价中的作用。通过统计部门量化测评和第三方调查,科学有效地反映经济社会发展的显绩和潜绩,有效发挥考核指挥棒作用。(责任单位:市统计局、市督考办,各区人民政府,葛店经开区、临空经济区管委会;完成时限:长期)
(三)强化统计法治监督。按照《统计违纪违法责任人处分处理建议办法》《防范和惩治统计造假、弄虚作假督察工作规定》,严格落实领导干部违规干预统计工作记录制度,严格执行不得将统计机构作为完成地方经济社会发展目标责任单位,不得要求下级机构或调查对象按照指定数值填报数据,不得随意调用调查对象报送的统计数据作为各项评比表彰和资格认定依据等规定。加大统计法治宣传力度,营造敬畏统计法、遵守统计法、自觉维护统计法的良好氛围;将统计法律法规纳入行政学院教育培训,列入全市普法重要内容;建立全覆盖的统计执法检查体系,完善“双随机”抽查、违法举报受理等制度,健全查处统计违法行为机制,加大对统计违法行为的惩处力度。(责任单位:市统计局、市司法局,市委党校,各区人民政府,葛店经开区、临空经济区管委会;完成时限:长期)
六、完善统计制度方法
(一)做好重大国情国力普查。各地各部门要按照全市统一领导、部门分工协作、市区分级负责、各方共同参与的原则,认真组织开展经济普查、人口普查和农业普查等重大国情国力普查,切实抓好普查机构组建、经费落实、人员选配等工作,推动普查工作顺利开展,确保普查对象不重不漏、普查结果真实准确。(责任单位:市统计局,普查领导小组成员单位,各区人民政府,葛店经开区、临空经济区管委会;完成时限:长期)
(二)推进国民经济统一核算改革。认真执行GDP统一核算改革方案,提高全市和区级地区生产总值核算的统一性、规范性和科学性。各相关部门要及时准确向统计部门提供核算所需的财务、业务统计和行政记录等基础数据。完成经济普查年度GDP核算以及历史数据修订工作。(责任单位:市统计局、市发改委、市财政局、人行鄂州中心支行、鄂州银保监分局、市供电公司;完成时限:长期)
(三)推进各项统计改革创新。加强新经济统计,推进新产业新业态新商业模式统计调查制度的实施。深化科技和创新领域统计改革,加强研究与试验发展统计调查及创新调查。探索开展数字经济统计监测,及时反映数字产业、数字技术与经济活动深度融合情况和数字经济发展规模、速度、结构情况。编制全市实物量自然资源资产负债表,研究推进生态产品价值核算方法和核算制度,提高自然资源资产负债表编制时效性。(责任单位:市统计局、市发改委、市科技局、市经信局、市自然资源和规划局、市生态环境局、市水利局、市农业农村局、市商务局;完成时限:长期)
(四)完善信息化基础设施。加大统计信息化支持保障力度,提高基层统计服务信息化水平。强化网络安全基础支撑,提高安全防护等级,保证统计网络稳定畅通。区级统计机构要协调保障乡镇(街道)、村(社区)、企业统计联网直报工作基本条件,完善统计机构信息网络基础设施建设,实现区域内统计网络互联互通、安全高效。(责任单位:市统计局;完成时限:长期)
附件:重点行业管理部门统计工作任务清单
鄂州市人民政府办公室
2022年8月4日





